近日,色情片
校聘教授姚文在真核生物长链反向重复序列数据库和R/Shiny构建生物学网络应用程序等领域取得新进展。
研究成果一:以“LIRBase: a comprehensive database of long inverted repeats in eukaryotic genomes”为题在生物大类一区Top期刊《Nucleic Acids Research》(IF= 16.971)在线发表。博士生贾利华和校聘副教授李阳为该论文共同第一作者,姚文和中国科学院北京基因组研究所章张研究员为该论文共同通讯作者。
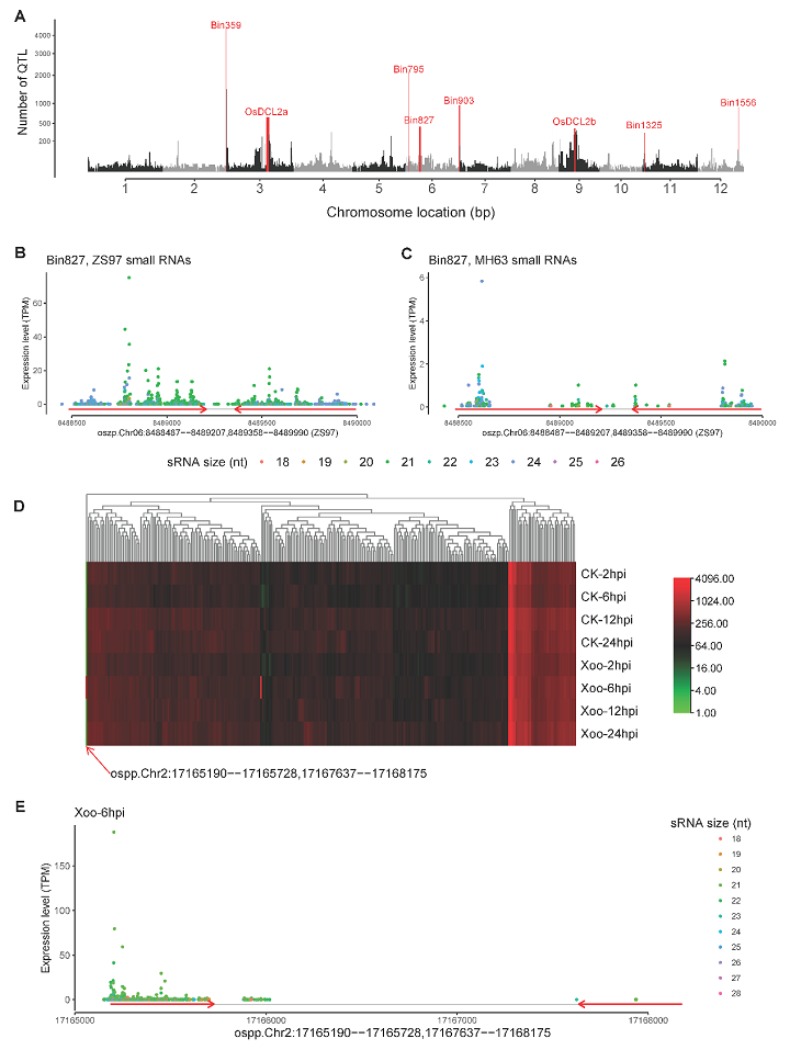
该研究系统鉴定了424个真核生物基因组中的长链反向重复序列(long inverted repeat,LIR),并构建了数据库LIRBase。LIRBase不仅提供了数据检索与下载等功能,还提供了多个在线分析LIR的功能模块,包括LIR序列的鉴定、LIR表达量分析、LIR二级结构预测、BLAST分析、高通量小RNA测序数据比对LIR序列、小RNA靶标基因预测等。
作为一站式数据库,LIRBase将有助于推动真核生物LIR以及由LIR形成的siRNA的功能及进化机制研究。
该研究得到了国家重点研发计划(2017YFC0907502)、国家自然科学基金(31900451,31871328,32030021)、河南农业大学拔尖人才科研启动基金(30500581)、中国科学院战略性先导科技专项(XDA19050302)等项目的资助。

研究成果二:以“Development of interactive biological web applications with R/Shiny”为题在生物大类Top期刊《Briefings in Bioinformatics》(IF= 11.622)在线发表。我校博士生贾利华为该论文第一作者,姚文和张会勇教授为该论文共同通讯作者。
该文章调研了不同计算机编程语言在生物学网络应用程序构建中的应用,总结了基于R/Shiny构建生物学网络应用程序的最新进展,介绍了使用R/Shiny构建生物学网络应用程序的基本框架和流程,总结了使用R/Shiny构建生物学网络应用程序的一些要点和注意事项,同时评估了R/Shiny在构建生物学网络应用程序中的优势及不足之处。
R/Shiny可用于快速搭建动态网络应用程序进行数据分析和可视化,将极大促进交互式网络应用程序在生物数据分析领域中的应用。
该研究得到了国家自然科学基金(31900451)、河南农业大学拔尖人才科研启动基金(30500581)、河南省科技攻关项目(202102110015)的资助。

全文链接:



